你是不是会有这样的困扰,
觉得手机套餐不划算,
想换运营商,要换号码,
苦于号码绑定太多信息,
变更号码真的太麻烦?

手机号13、15、18等开头的人注意了,
携号转网要来了!
或许有些小伙伴会有疑问,
“携号转网”具体是什么?
又对我们的生活有怎样的影响呢?
下滑了解一下。
↓↓↓





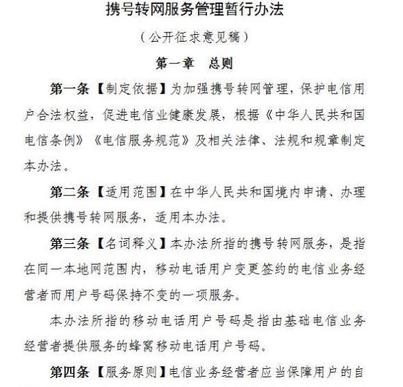
7月31日,工业和信息化部公开征求对《携号转网服务管理暂行办法(征求意见稿)》的意见,明确了“携号转网”的服务办理条件、业务流程、服务规范等内容。这标志着携号转网工作进入了落地阶段,用户距离可以真正办理携号转网业务指日可待。


自2010年11月份工信部启动第一批携号转网试点以来,客观存在多种问题。针对这些问题,《征求意见稿》明确了各方责任。
申请携号转网的用户,要同时满足5个条件——
● 申请携号转网的号码是实名登记的
● 处于正常使用状态
● 已结清或约定结清电信费用
● 没有或已解除在网约定期限限制的协议
● 号码入网已满120个自然日
如果5个条件都满足,仍遇到各种故意为难怎么办?
《征求意见稿》也明确,电信业务经营者不得以任何方式拒绝、阻止、拖延向用户提供携号转网查询服务及解除限制服务;或是增设办理条件,以任何方式拒绝、阻止、拖延向满足条件的用户提供携出授权码服务。
《携号转网服务管理暂行办法(征求意见稿)》,现向社会公开征求意见,截止日期为2019年8月14日,欢迎社会各界提出宝贵意见建议。
联系方式:电子邮箱:sqs@miit.gov.cn

来源:央视财经频道 、经济日报、工业和信息化部网站、@人民日报
关于中美贸易战,这些消息都是假的!搜“中国网”抖音号(787874450),看你想看
制图网(www.makepic.net),专业的logo免费设计在线生成网站,全自动智能化logo设计,商标设计,logo在线生成!
欢迎使用制图网制作属于您公司自己的logo,不仅专业而且经济实惠,全方位满足您公司品牌化、视觉化的需求。
只需简单一步,使用微信扫码(或长按识别二维码)并在任一小程序首页根据提示获取激活码!
chatGPT中文网页版,无需注册,快来体验全网最火爆的人工智能应用!
只需简单一步,使用微信扫码(或长按识别二维码)并在任一小程序首页根据提示获取激活码!
chatGPT中文网页版,无需注册,快来体验全网最火爆的人工智能应用!