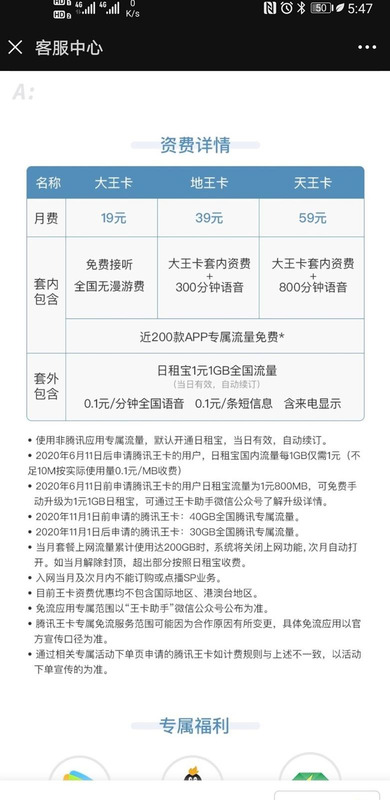
IT之家11月25日消息 目前腾讯王卡拥有大王卡(19 元)、地王卡(39 元)、天王卡(59 元)套餐,包含近 200 款 APP 专属流量免费,另外日租宝 1 元 1GB 全国流量(当日有效,自动续订)。
IT之家获悉,新的腾讯王卡说明有了变化,比如 2020 年 6 月 11 日后申请腾讯王卡的用户,日租宝国内流量每 1GB 仅需 1 元,6 月 11 日前申请腾讯王卡的用户日租宝流量为 1 元 800MB,可免费手动升级为 1 元 1GB 日租宝。
另外,2020 年 11 月 1 日前申请的腾讯王卡 : 40GB 全国腾讯专属流量。11 月 1 日后申请的腾讯王卡 : 30GB 全国腾讯专属流量。

使用非腾讯应用专属流量,默认开通日租宝,当日有效,自动续订。
2020 年 6 月 11 日后申请腾讯王卡的用户,日租宝国内流量每 1GB 仅需 1 元 (不足 10M 按实际使用量 0.1 元 / MB 收费)
2020 年 6 月 11 日前申请腾讯王卡的用户日租宝流量为 1 元 800MB,可免费手动升级为 1 元 1GB 日租宝,可通过王卡助手微信公众号了解升级详情。
2020 年 11 月 1 日前申请的腾讯王卡 : 40GB 全国腾讯专属流量。
2020 年 11 月 1 日后申请的腾讯王卡 : 30GB 全国腾讯专属流量。
当月套餐上网流量累计使用达 200GB 时,系统将关闭上网功能 , 次月自动打开。如当月解除封顶,超出部分按照日租宝收费。
入网当月及次月内不能订购或点播 SP 业务。
目前王卡资费优惠均不包含国际地区、港澳台地区。
免流应用专属范围以 “王卡助手”微信公众号公布为准。
腾讯王卡专属免流服务范围可能因为合作原因有所变更,具体免流应用以官方宣传口径为准。
通过相关专属活动下单页申请的腾讯王卡如计费规则与上述不一致,以活动下单宣传的为准。
制图网(www.makepic.net),专业的logo免费设计在线生成网站,全自动智能化logo设计,商标设计,logo在线生成!
欢迎使用制图网制作属于您公司自己的logo,不仅专业而且经济实惠,全方位满足您公司品牌化、视觉化的需求。
只需简单一步,使用微信扫码(或长按识别二维码)并在任一小程序首页根据提示获取激活码!
chatGPT中文网页版,无需注册,快来体验全网最火爆的人工智能应用!
只需简单一步,使用微信扫码(或长按识别二维码)并在任一小程序首页根据提示获取激活码!
chatGPT中文网页版,无需注册,快来体验全网最火爆的人工智能应用!